Return to Archive
SYSTEM_RECORD
CONTEXT Manufacturing
Glass Fabrication
CASE_ID MFG-088
ARCHITECTURE
Secure Edge Compute
NLP Core
IoT Mesh
SYSTEM_STATUS
-22% REJECTION RATE
+36% CAPACITY GAIN

GLASS
INTELLIGENCE.

A conversational data layer for the factory floor. Turning 55+ disparate data streams into a unified command surface.

01 // THE CHALLENGE

Talking to the Furnace

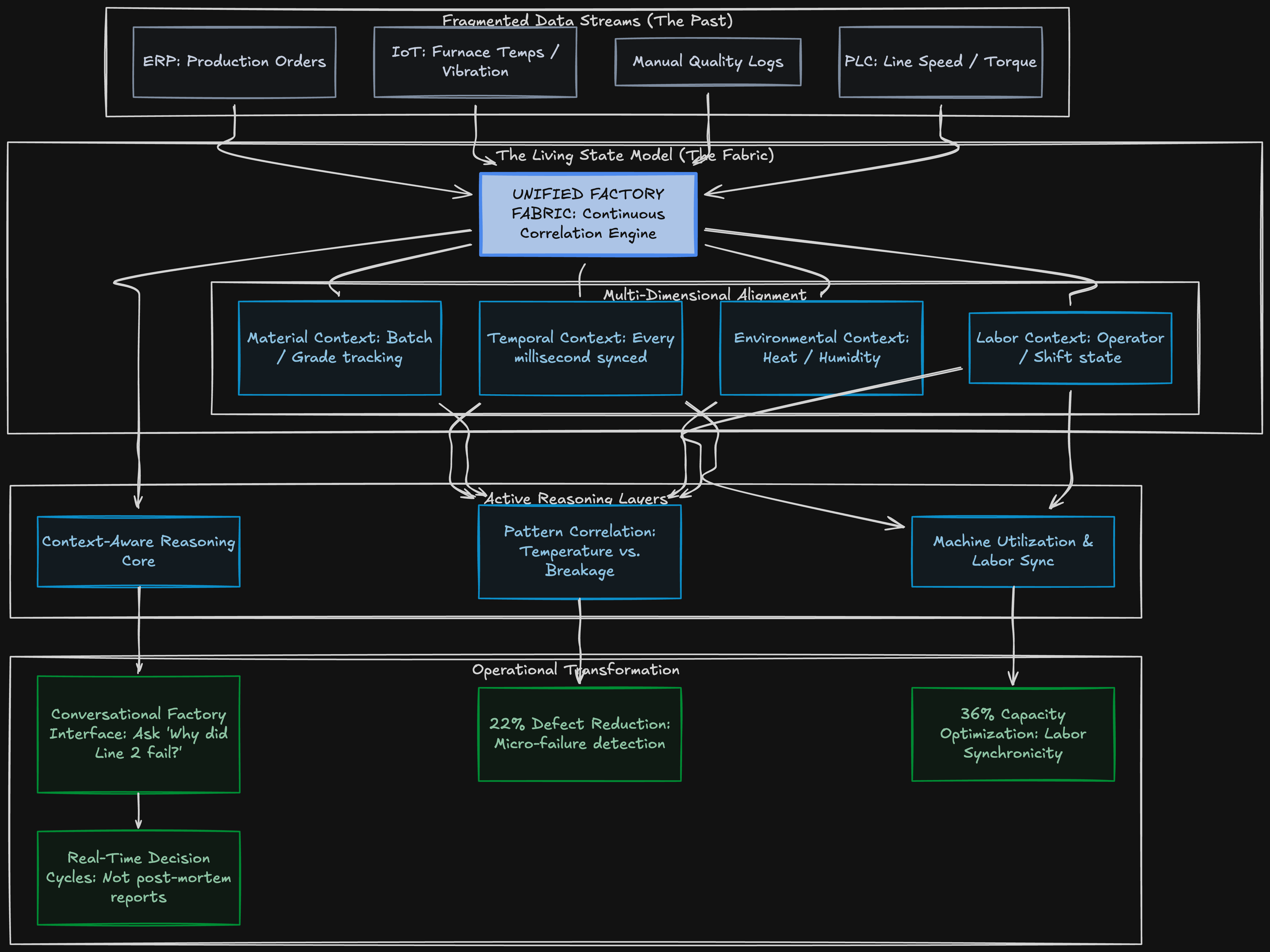
Glass fabrication is a high-stakes orchestration of heat, precision, and timing. The client was drowning in data silos: ERPs, IoT sensors, and manual logs. They were unable to correlate furnace temperatures with breakage rates.

They needed a Single Pane view that eliminated data silos and allowed non-technical managers to query complex variables instantly.

SIMULATION: PRODUCTION_LINE_MONITOR STATUS: MONITORING HEAT SIGNATURES
02 // THE PROTOCOL

The Intelligent Factory Framework

MODULE 01

The Unified Fabric

Ingests and integrates data from 55+ disparate sources, including ERPs, IoT sensors on glass tempering lines, and manual quality logs, into a unified Single Source of Truth.

MODULE 02

Defect Detection Logic

Using NLP, managers can ask natural language questions like "What caused the breakage in Line 2?" The system identifies micro-patterns in machine failure, leading to a 22% reduction in rejection rates.

MODULE 03

Labor Synchronicity

It analyzes machine capacity utilization alongside labor schedules. This delivered a 36% improvement in capacity allocation by ensuring machines never sit idle when labor is available.

ARTIFACT: DATA_ARCHITECTURE_DIAGRAM INTELLIGENT FACTORY FRAMEWORK
Glass Intelligence - Architecture diagram

"We didn't just visualize the data; we gave the factory a voice. We moved from reactive repairs to proactive maintenance, securing our supply chain."

Plant Operations Director
SYSTEM_READY

Talk to your data.