Return to Archive
SYSTEM_RECORD
CONTEXT SaaS Product Dev
Association Tech
CASE_ID ISV-102
ARCHITECTURE
Experience Cloud
Lightning (LWC)
Einstein AI
SYSTEM_STATUS
Erased TECHNICAL DEBT
Unified PRODUCT CORE

SCALING THE
MISSION.

Transitioning a major ISV from a service-heavy model to a scalable product architecture. Enabling rapid deployment for hundreds of association clients.

01 // THE CHALLENGE

The Customization Trap

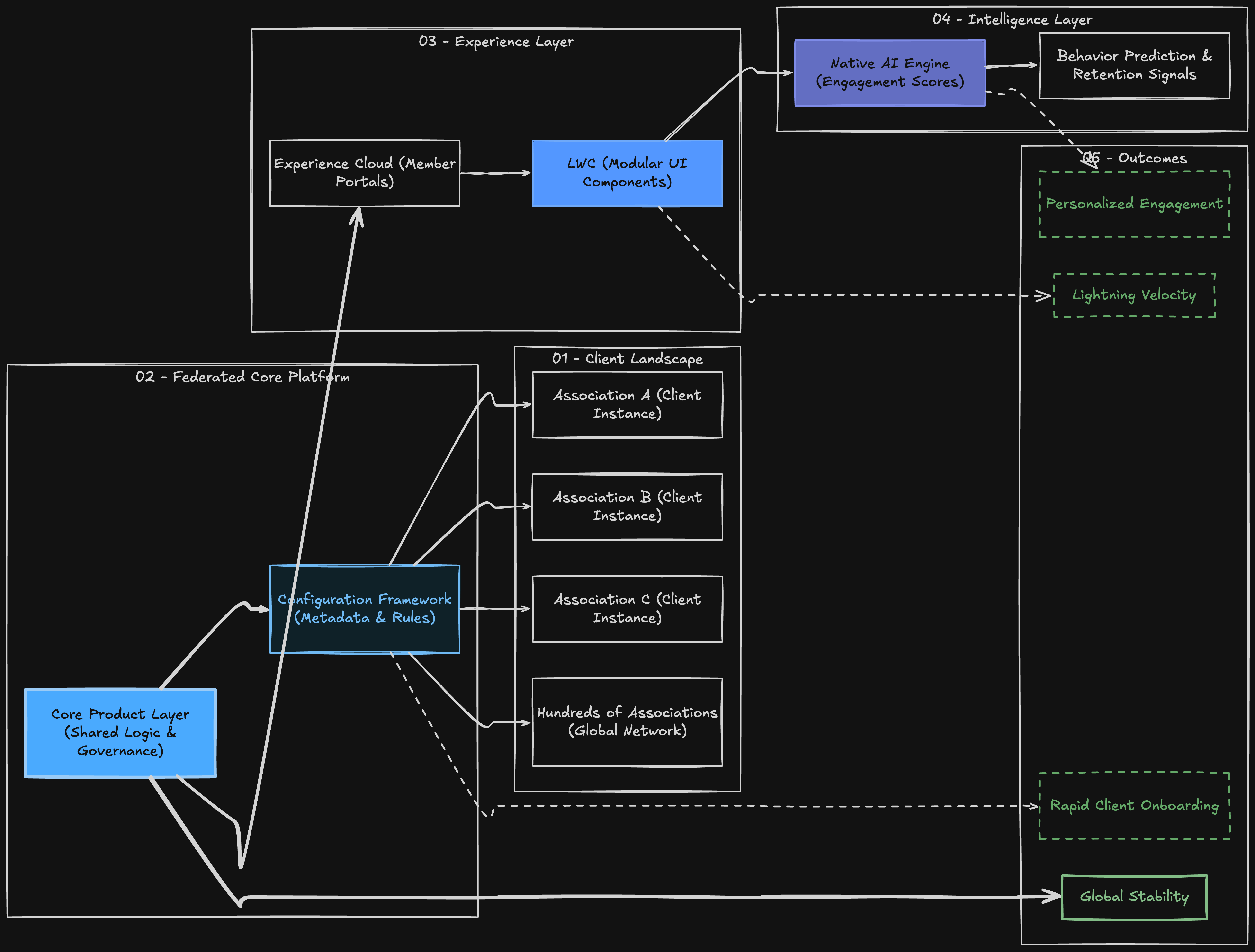
The software company faced a critical scalability crisis. Relying on heavy professional services to implement their product across associations created a fragmented codebase. Every installation became a unique fork, leading to severe regression testing failures and slow deployment cycles.

By treating every customer as a unique build, they fractured their own platform logic. They needed to move logic from custom implementations into a unified core product to stop the bleeding and ensure global stability.

SIMULATION: NODE_EXPANSION_PROTOCOL STATUS: EXPANDING NETWORK
02 // THE FEDERATED ECOSYSTEM

A New Global Standard

MODULE 01

The Core Standard

We re-architected the platform to support a federated model. Central governance now pushes updates to client instances instantly, eliminating the need for expensive custom development per launch.

MODULE 02

Lightning Velocity

We refactored heavy Visualforce pages into lightweight Lightning Web Components. This reduced page load times by 60% and enabled a truly responsive mobile experience for the end users.

MODULE 03

Automated Empathy

We deployed Native AI to calculate real-time Engagement Scores. The system now predicts member behavior and automates personalized retention journeys at scale.

ARTIFACT: DATA_ARCHITECTURE_DIAGRAM FEDERATED ECOSYSTEM
Scaling Mission with Salesforce - Architecture diagram

"We moved from a service model to a product mindset. We are no longer drowning in custom code for every client. We are deploying a unified standard that scales instantly."

VP of Product Development
SYSTEM_READY

Review your architecture.